相关栏目
    院系热点

    关于做好广东省2021年普通高等学校专升本招生录取工作的通知

    发布时间:2021年06月16日 发布部门:广东省教育考试院 来源: 广东省教育考试院 字体大小:

       为做好广东省2021年普通高等学校专升本(含三二分段转段考核)招生录取工作,现将有关事项通知如下。  

    一、切实加强组织领导

    (一)成立领导小组。各招生院校要成立以学校主管校(院)长为组长、相关部门负责人为成员的招生录取工作领导小组,明确职责、分工和任务,落实到岗、到人。各招生院校要深刻认识做好今年普通专升本考试招生工作的重要意义,进一步提高政治站位,切实增强责任感、紧迫感和使命感。加强校内录取现场各部门之间的协调与配合,保持与省招生办公室的紧密联系与配合,并充分发挥学校纪检、监察部门的作用,严格遵守招生工作纪律,加强监督检查、自我约束,精心组织、严格管理,确保顺利完成招生任务。

    (二)加强疫情防控。各招生院校要统筹做好疫情防控和普通专升本招生录取工作,坚持把工作人员生命安全和身体健康放在第一位,做好招生录取工作人员健康监测工作,加强领导,做到“组织到位、指导到位、监督到位、疫情防控到位”,参照《广东省新冠肺炎防控指挥办疫情防控组关于印发广东省高考新冠肺炎疫情防控工作指引的通知》(粤卫疾控函〔2020〕151号)有关要求做好疫情防控工作。组织各院系集中录取时,须做好录取场场地和设备消毒工作,保证工作人员间隔符合防疫要求,应尽量减少线下聚集,切实维护招生录取工作人员的生命安全和身体健康,确保普通专升本招生录取工作平稳、有序进行。

    (三)加强安全保密。录取期间,各招生院校要组织专门力量确保录取网络的安全、畅通,建立完善的保密制度和值班制度,采取相应的技术手段,加强网络实时监控,确保录取系统(数据)的绝对安全。首次登录录取管理系统时,请及时更改登录密码。各招生高校要妥善保管好登录系统的密码,指定专人负责,一旦遗失或泄漏应立即报告省招生办公室。

    (四)严格实施招生“阳光工程”。录取期间,省招生办公室将在考试院官网、官微向社会公布各批次招生类型首次投档情况及投档线。考生可登录“广东省2021年普通高校专升本报名系统”(网址:http://www.eeagd.edu.cn/ptzsbks)查询录取结果。各招生院校要按照《教育部关于进一步推进高校招生信息公开工作的通知》(教学函〔2013〕9号)要求,严肃招生工作纪律,进一步规范招生管理,加大招生工作透明度,及时公开相关的招生信息,健全监督保障机制,确保招生工作的公平、公正,切实把招生“阳光工程”的各项要求落到实处,更好地维护广大考生的合法权益。

    二、认真做好各项准备工作

    (一)认真做好招生工作人员选聘工作。各招生高校要选派政策水平高、纪律性强、作风严谨、工作能力强且没有直系亲属或利害关系人参加本年度高校普通专升本(含三二分段专升本转段考核)招生录取的干部和教师,到本校录取现场参与录取工作。录取期间,各招生院校须指定一名联络员,专门负责同省招生办公室联络,协助做好录取工作。

    (二)认真落实风险防范责任。各招生高校要加强对招生工作人员风险防范培训和教育,做好录取工作业务培训,完善制度和规程。

    (三)认真做好防疫条件保障。各招生高校要做好口罩、手套、测温设备、洗手液、快速手消毒液、含氯消毒剂、75%浓度乙醇消毒液等消毒防护物资的储备,并在卫生防疫人员指导下,做好招生录取场的防疫措施和消毒工作。

    (四)全面做好远程网上录取的网络检测和维护工作。录取前要全面排查各环节安全隐患,对存在影响远程网上录取的网络和系统漏洞,要及时更换、及时排除,确保网络安全通畅。普通专升本(含三二分段专升本转段考核)招生网上录取系统的设备及环境要求如下:计算机操作系统WIN7或以上版本,内存4G或以上,并能联接互联网。登录系统时,不允许通过代理服务器联网访问。要注意计算机的个人防火墙或其他安全系统的设置,确保招生录取系统网址在受信任站点列表中。

    三、网上录取时间安排

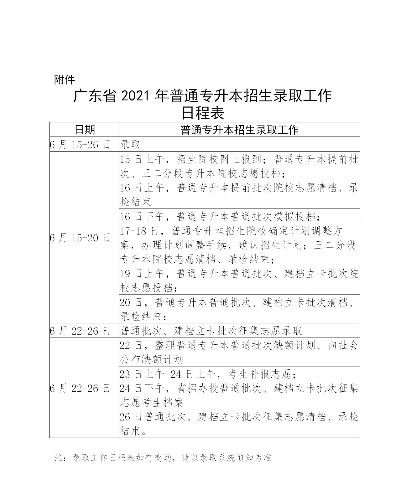
    普通专升本招生录取时间为6月15日—26日,详见《广东省2021年普通专升本录取工作日程表》(附件)。  

    请各招生高校严格按照录取时间安排,按时完成考生电子档案的审阅、录取、退档工作。  

    四、网上录取工作程序

    (一)普通专升本(含三二分段专升本转段考核)招生网上录取操作使用说明,可在网上下载。广东省普通高等学校专升本(含三二分段专升本转段考核)招生网上录取系统网址为:https://pg.eeagd.edu.cn/zsblqyx2021。  

    (二)各院校招生负责人使用省招生办公室发放的网上录取用户帐号及登录密码进入网上录取系统。  

    (三)根据生源情况及时调整院校的各批次计划和专业计划。凡线上生源超出原招生计划,且确需增加普通专升本计划总数的高校,或需进行专业组间计划调整的院校,请按要求在普通专升本录取系统提交计划调整申请和上传盖有学校公章的计划调整公函。  

    (四)省招生办公室按照《关于公布广东省2021年普通高等学校专升本招生最低控制分数线的通知》(粤招办〔2021〕16号)公布的分考生类别(职教师资、退役士兵、建档立卡考生、普通考生)、分学科门类招生最低控制分数线,以及学校调整后的招生计划数,以四科总分由高分到低分按专业组计划1:1比例投档,由招生院校择优录取。  

    (五)各院校根据公布的各类招生最低控制分数线进行阅档,初定拟录考生名单后,必须按照《关于印发<广东省2021年普通高等学校专升本招生工作规定>的通知》(粤招办〔2021〕1号)、《关于做好广东省2021年普通高等学校三二分段专升本转段招生工作的通知》(粤招办〔2021〕5号)的要求,认真对拟录考生提交的户口本、专科毕业证书、学历证明、体检表、职业资格技能等级证书、义务兵退出现役证、立功证书、技能大赛获奖证明等报名材料逐一进行复核,对考生的录取资格严格把关,确定的拟录取或拟退档名单直接提交给省招生办审核。  

    (六)省招生办根据粤招办〔2021〕1号、粤招办〔2021〕5号和粤招办〔2021〕16号的要求,以及各招生院校上传到录取系统中的招生简章和考生上传的资料,对院校提交的拟录取和拟退档考生名单进行复核。对符合录取条件的考生予以审核备案,对认为不合理录取和不合理退档的,退回院校复议。院校对省招生办退回的复议名单再次审阅,并确定拟录取、拟退档名单后,提交省招生办审核;根据扩大院校办学自主权的需要和我省的实际情况,对院校不合理拟退档考生,省招生办退回院校复议,但退回复议不超过2次。退档考生的善后处理由院校负责。  

    (七)征集志愿和录取工作。普通专升本提前批和三二分段专升本不征集志愿;其他批次,如招生院校有未完成招生计划,则组织符合条件且未被录取的考生填报征集志愿,进行征集志愿录取。征集志愿期间,省招生办整理尚未完成计划的院校专业,并通过官网、官微向社会公布。  

    征集志愿和录取的具体要求另文通知。  

    (八)拟录取考生名单经省招生办审核通过后,省招生办负责打印录取新生名册一式两份,并具有“广东省招生委员会办公室录取专用章”及领导签章的电子签章,一份邮寄有关录取院校,另一份由省招生办存档备查。招生院校根据省招生办公室审核通过的新生录取名册填写录取通知书,由校长签发录取通知书并加盖本校校章后,通过邮政特快专递直接寄送至被录取考生。  

    (九)招生院校在新生入学时要对新生专科学历进行复核,认真开展新生入学资格审查工作,对新生报到所持的录取通知书、身份证等材料与考生纸质档案、录取名册、电子档案逐一比对核查,并通过“人脸识别”等技术严防冒名顶替入学情况发生,对弄虚作假及违规录取的考生坚决取消录取资格或入学资格。  

    五、其他

    广东省普通高等学校专升本新生户口管理按广东省公安厅治安管理局、广东省招生委员会办公室、广东省技工学校招生办公室《关于调整普通高等学校中等职业技术学校技工学校录取新生办理户口迁移手续的通知》(广公(治)〔2015〕9号)的规定执行。  

     

    广东省招生委员会办公室  

    2021年6月14日