开云kaiyun体育官方网站
招生代码
12668
学校首页
设为首页
加入收藏
计算机科学与工程学院
首页
开云kaiyun体育官方网站
学院简介
学院领导
师资风采
办学定位
学院特色
机构设置
学院新闻
党团活动
党务工作
学生工作
教学系部
计算机科学技术系
网络工程系
数字媒体技术系
物联网系
计算机科学与技术专业
网络工程专业
数字媒体技术专业
物联网专业
实验实训
实践教学
实验室建设
实训基地
教师工作室
教研科研
招生就业
招生简章
就业服务
专升本
评建专栏
相关栏目
院系热点
首页
»
教研科研
»
正文
»
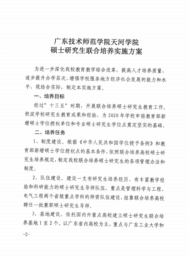
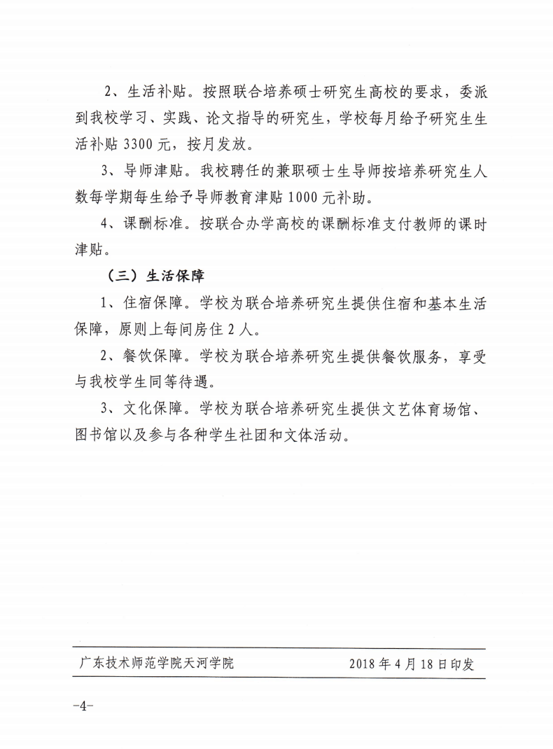
天院〔2018〕62号关于印发《硕士研究生联合培养实施方案》的通知
发布时间:2018年05月09日
发布部门:计算机科学与工程学院 来源: 计算机科学与工程学院
字体大小:
小
中
大
开云(中国)Kaiyun·官方网站-登录入口 地址:11栋信息楼309
电话:020-39729803 邮编:510540